BT学习网-学习交流平台
发布
文档发布发布帖子文章投稿创建话题创建版块
开通会员
SVIP
SVIP
SVIP开通SVIP
  • 全站资源免费下载
  • 下载不限速
  • 全站内容免费阅读
开通SVIP
  • 登录
开通会员 尊享会员权益
登录
找回密码

快速登录

微信登录
高中政治共2篇
分类
    高中语文高中数学高中英语高中物理高中化学高中生物高中政治高中历史高中地理
版本
    统编版
年级
    高一上册高一下册高二上册高二下册高三上册高三下册
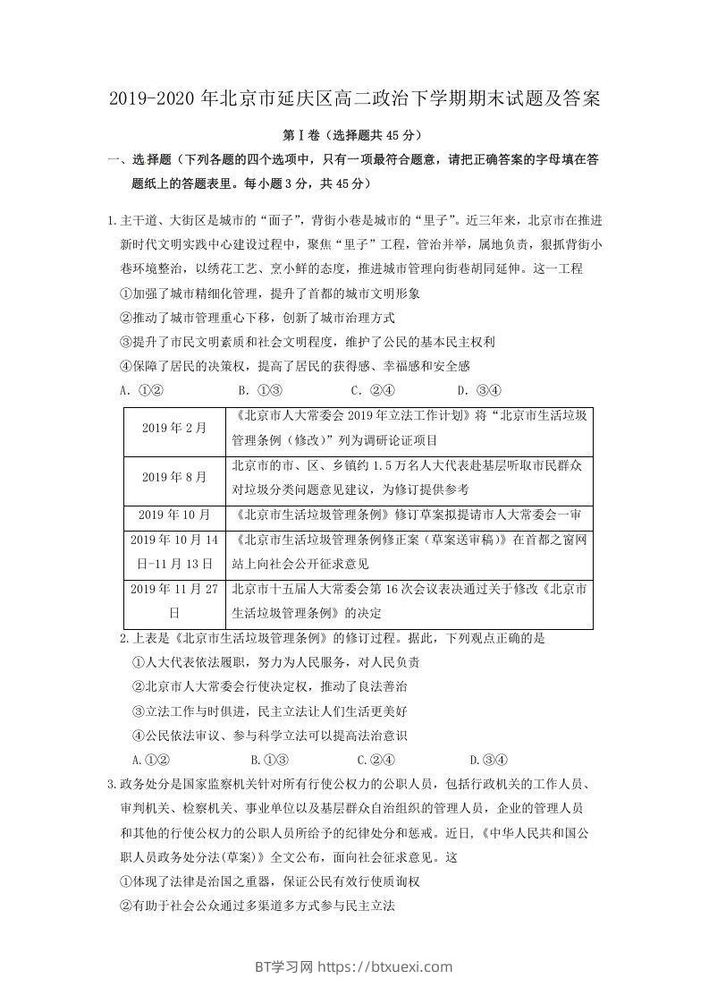
2019-2020年北京市延庆区高二政治下学期期末试题及答案(Word版)-BT学习网

2019-2020年北京市延庆区高二政治下学期期末试题及答案(Word版)

预览已结束,还剩8页未读,开通会员后可免费下载高清完整文档
免费资源
超级管理员的头像-BT学习网超级管理员
036711
2019-2020年北京市房山区高二政治下学期期末试题及答案(Word版)-BT学习网

2019-2020年北京市房山区高二政治下学期期末试题及答案(Word版)

预览已结束,还剩7页未读,开通会员后可免费下载高清完整文档
免费资源
超级管理员的头像-BT学习网超级管理员
03313
个人中心
默认头像

HI!请登录

登录

社交账号登录
微信登录
搜你想搜的!找不到请发布需求,我来找!
开启精彩搜索

热门搜索

学习病理公众号皮肤全科微生物康复影像17级定向口腔医学手术实习生理学药理口腔病理学外科学康复医学有机换药
  • BT学习网-学习交流平台

    关注健康知识,学习健康生活,享受健康人生。
  • BT学习网成语大全

    Copyright © 2023 · BT学习网· 由<BT学习网>强力驱动. 黔ICP备2025047635号
    扫一扫加微信-BT学习网
  • 微信客服二维码-BT学习网

    微信客服二维码

    扫码关注微信公众号-BT学习网

    扫码关注微信公众号
扫码添加微信-BT学习网
创建话题创建版块发布帖子
手机微信扫一扫浏览此页面

登录
手机号或邮箱
验证码
账号密码登录
用户名/手机号/邮箱
登录密码
找回密码 | 免密登录

社交账号登录

微信登录
使用社交账号登录即表示同意用户协议、隐私声明
扫码登录
使用其它方式登录扫码登录

扫码登录即表示同意用户协议、隐私声明