五年级上数学第四单元测试卷一《北师版》

——预览已结束,还剩4页未读——
开通会员后可免费下载高清完整文档

© 版权声明
THE END
喜欢就支持一下吧
点赞12 分享
五年级上数学第四单元测试卷一《北师版》-BT学习网
五年级上数学第四单元测试卷一《北师版》
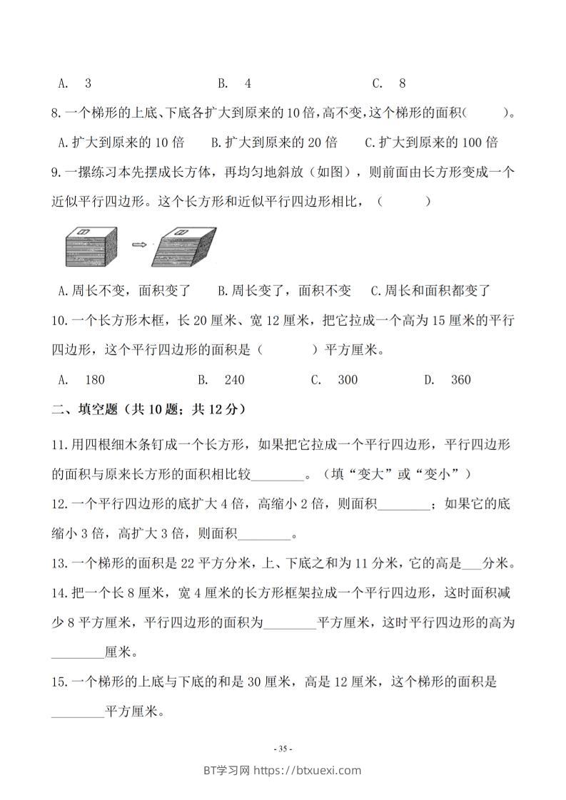
此内容为免费资源,请登录后查看
花瓣0花瓣10
格式pdf
页数6 页
大小1.79 MB
免费资源
评论 抢沙发

请登录后发表评论

    请登录后查看评论内容