三年级下册数学常考应用题21种类型总结(附例题、解题思路)

图片[1]-三年级下册数学常考应用题21种类型总结(附例题、解题思路)-BT学习网
图片[2]-三年级下册数学常考应用题21种类型总结(附例题、解题思路)-BT学习网

——预览已结束,还剩46页未读——
开通会员后可免费下载高清完整文档

© 版权声明
THE END
喜欢就支持一下吧
点赞8 分享
三年级下册数学常考应用题21种类型总结(附例题、解题思路)-BT学习网
三年级下册数学常考应用题21种类型总结(附例题、解题思路)
此内容为免费资源,请登录后查看
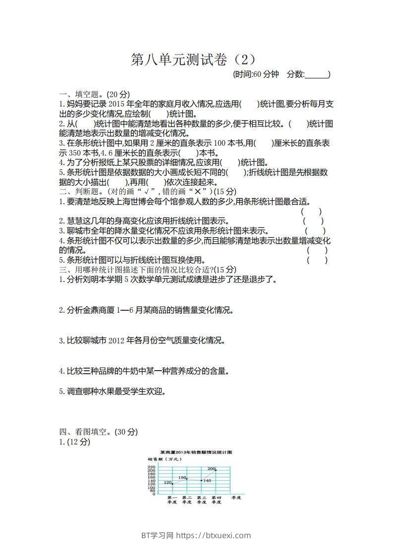
花瓣0花瓣10
格式pdf
页数48 页
大小4.90 MB
免费资源
评论 抢沙发

请登录后发表评论

    请登录后查看评论内容