一下冀教版数学课时整理与评价-1100以内数的认识

图片[1]-一下冀教版数学课时整理与评价-1100以内数的认识-BT学习网

——预览已结束,还剩1页未读——
开通会员后可免费下载高清完整文档

© 版权声明
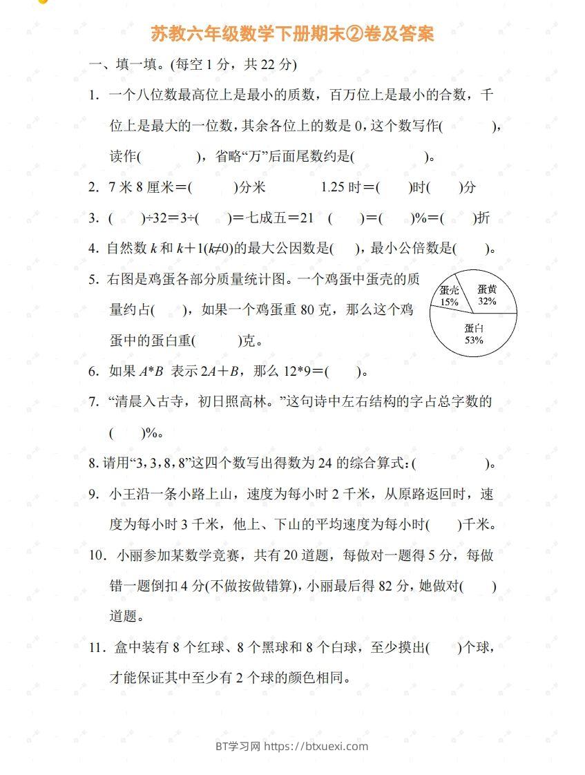
THE END
喜欢就支持一下吧
点赞9 分享
一下冀教版数学课时整理与评价-1100以内数的认识-BT学习网
一下冀教版数学课时整理与评价-1100以内数的认识
此内容为免费资源,请登录后查看
花瓣0花瓣10
格式docx
页数2 页
大小95.31 KB
免费资源
评论 抢沙发

请登录后发表评论

    请登录后查看评论内容