六下小升初四大名著每日一练

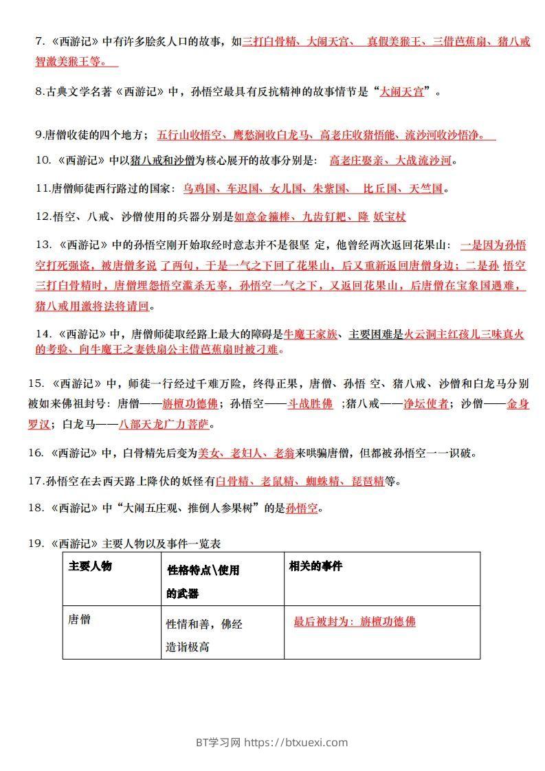
图片[1]-六下小升初四大名著每日一练-BT学习网
图片[2]-六下小升初四大名著每日一练-BT学习网

——预览已结束,还剩10页未读——
开通会员后可免费下载高清完整文档

© 版权声明
THE END
喜欢就支持一下吧
点赞13 分享
六下小升初四大名著每日一练-BT学习网
六下小升初四大名著每日一练
此内容为免费资源,请登录后查看
花瓣0花瓣10
格式pdf
页数12 页
大小579.24 KB
免费资源
评论 抢沙发

请登录后发表评论

    请登录后查看评论内容