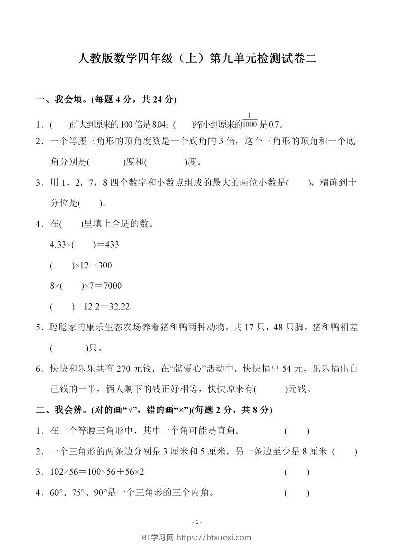
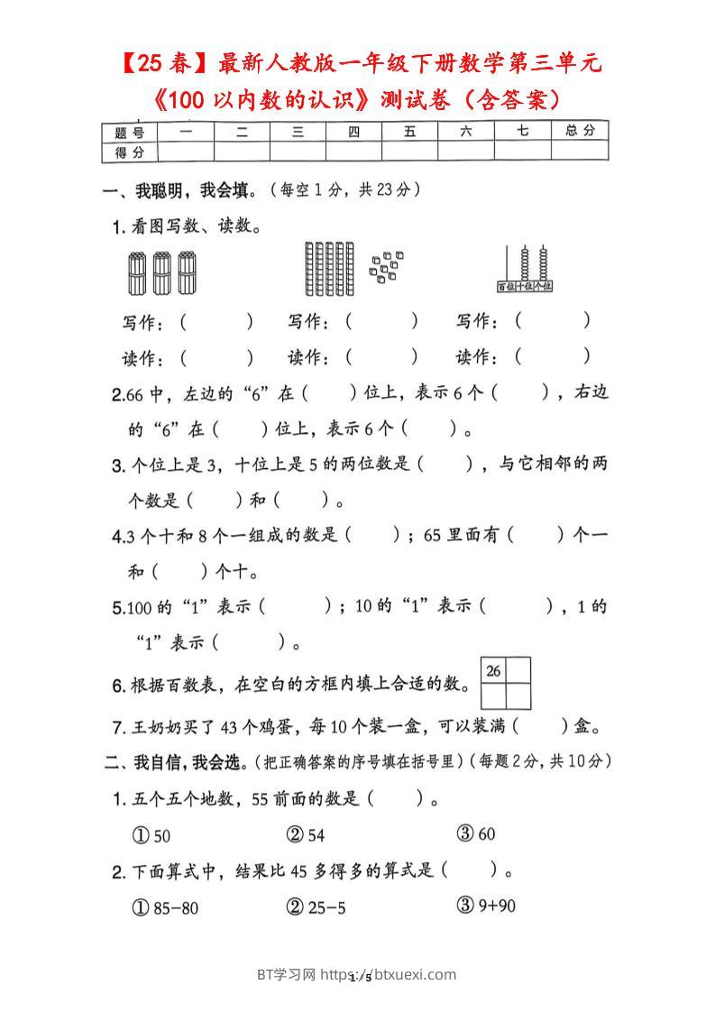
五年级下数学(北师版)寒假作业

图片[1]-五年级下数学(北师版)寒假作业-BT学习网
图片[2]-五年级下数学(北师版)寒假作业-BT学习网

——预览已结束,还剩28页未读——
开通会员后可免费下载高清完整文档

© 版权声明
THE END
喜欢就支持一下吧
点赞10 分享
五年级下数学(北师版)寒假作业-BT学习网
五年级下数学(北师版)寒假作业
此内容为免费资源,请登录后查看
花瓣0花瓣10
格式pdf
页数30 页
大小1.29 MB
免费资源
评论 抢沙发

请登录后发表评论

    请登录后查看评论内容