2024年高考物理试卷(全国甲卷)(空白卷)

图片[1]-2024年高考物理试卷(全国甲卷)(空白卷)-BT学习网

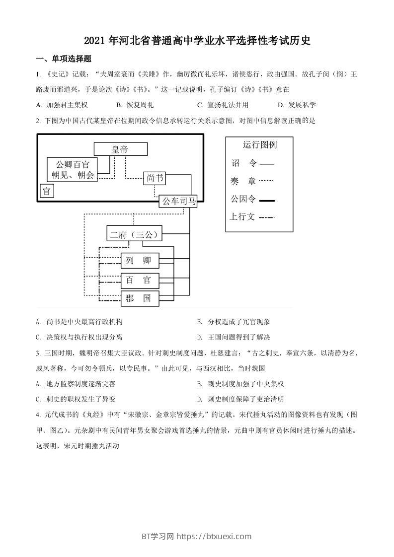
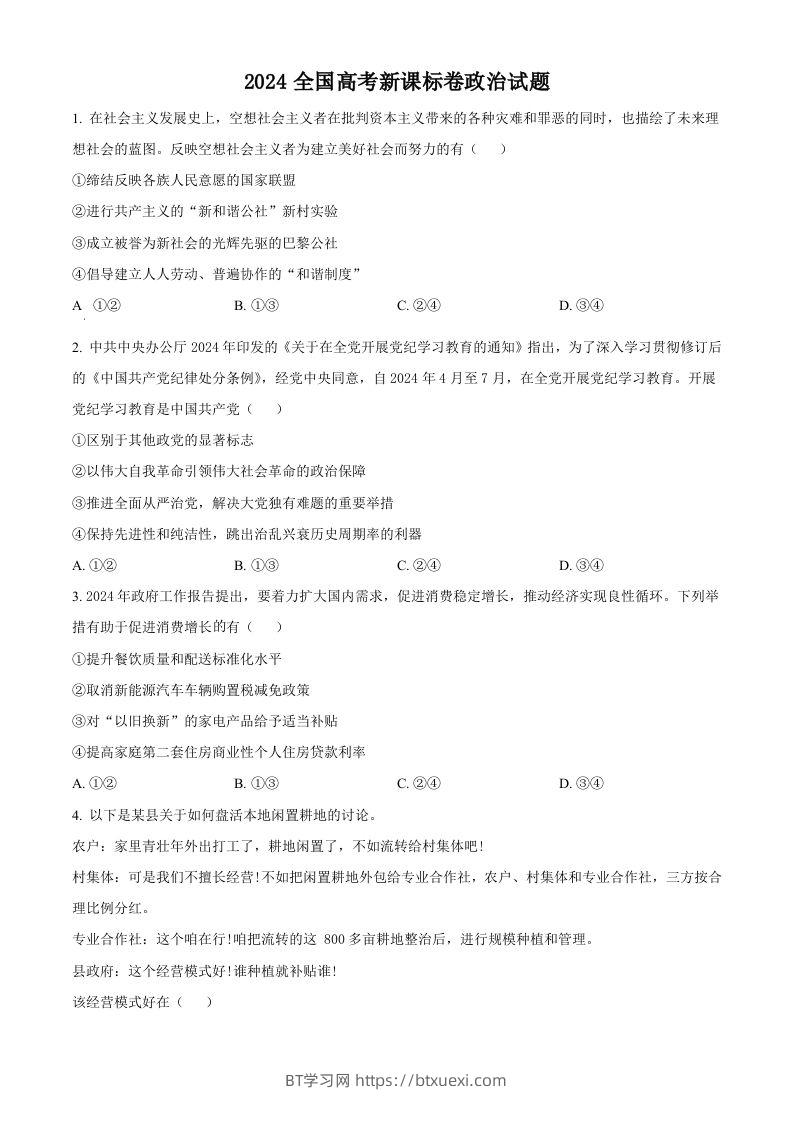
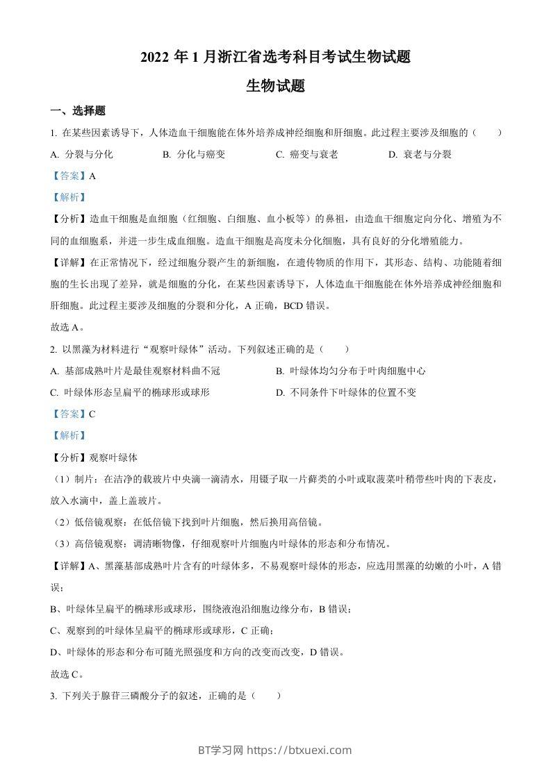
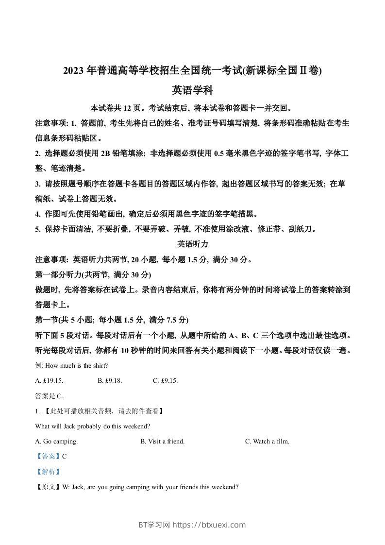
——预览已结束,还剩6页未读——
开通会员后可免费下载高清完整文档

© 版权声明
THE END
喜欢就支持一下吧
点赞9 分享
2024年高考物理试卷(全国甲卷)(空白卷)-BT学习网
2024年高考物理试卷(全国甲卷)(空白卷)
此内容为免费资源,请登录后查看
花瓣0花瓣10
格式docx
页数7 页
大小2.35 MB
免费资源
评论 抢沙发

请登录后发表评论

    请登录后查看评论内容