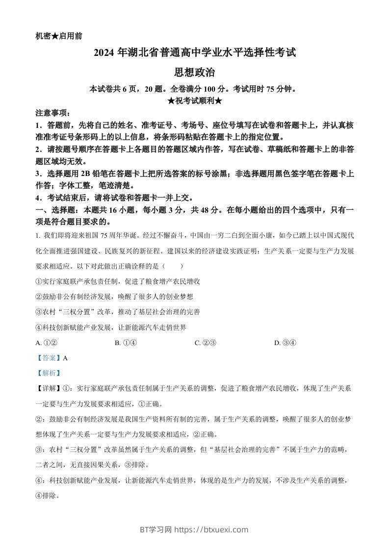
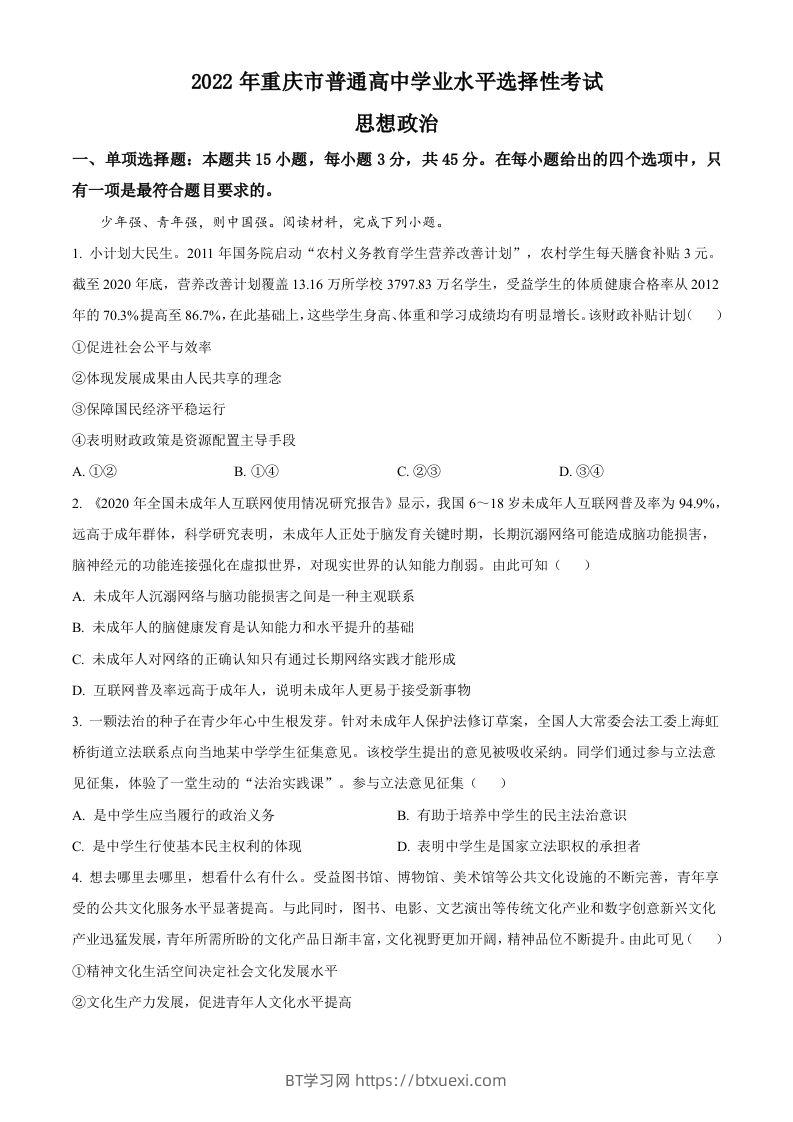
2023年高考语文试卷(北京)(含答案)

图片[1]-2023年高考语文试卷(北京)(含答案)-BT学习网

——预览已结束,还剩23页未读——
开通会员后可免费下载高清完整文档

© 版权声明
THE END
喜欢就支持一下吧
点赞10 分享
2023年高考语文试卷(北京)(含答案)-BT学习网
2023年高考语文试卷(北京)(含答案)
此内容为免费资源,请登录后查看
花瓣0花瓣10
格式docx
页数24 页
大小51.98 KB
免费资源
评论 抢沙发

请登录后发表评论

    请登录后查看评论内容