2021年高考生物试卷(山东)(含答案)

图片[1]-2021年高考生物试卷(山东)(含答案)-BT学习网

——预览已结束,还剩21页未读——
开通会员后可免费下载高清完整文档

© 版权声明
THE END
喜欢就支持一下吧
点赞12 分享
2021年高考生物试卷(山东)(含答案)-BT学习网
2021年高考生物试卷(山东)(含答案)
此内容为免费资源,请登录后查看
花瓣0花瓣10
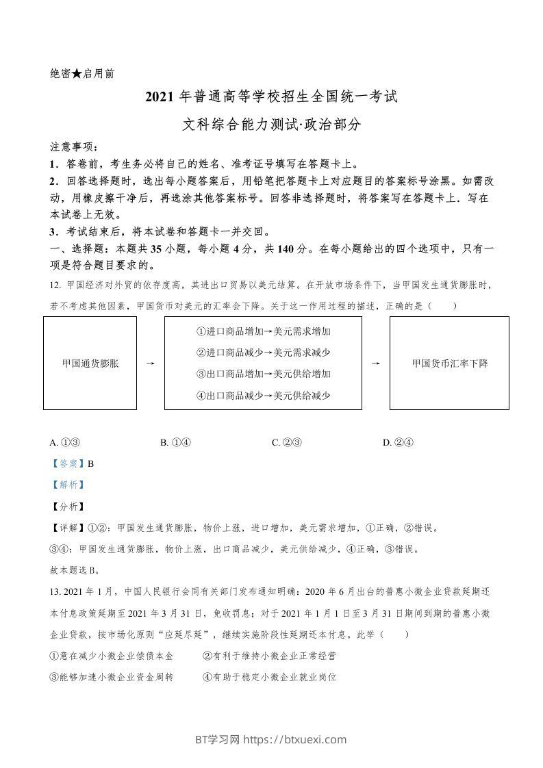
格式doc
页数22 页
大小545.00 KB
免费资源
评论 抢沙发

请登录后发表评论

    请登录后查看评论内容