四川省南充市2020年中考道德与法治试题(空白卷)

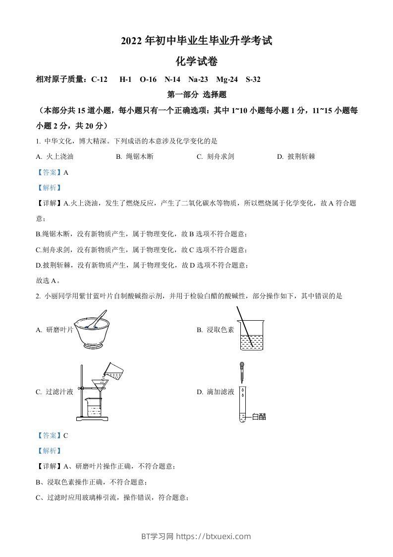
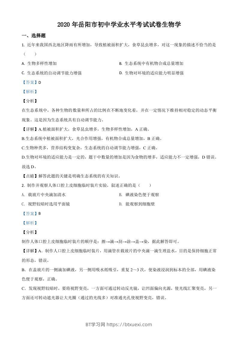
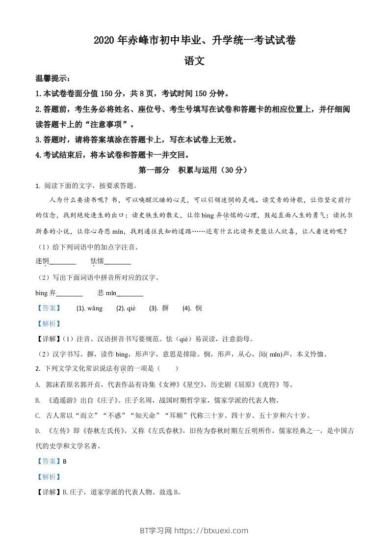
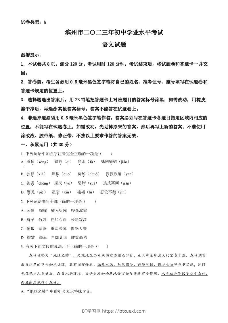
图片[1]-四川省南充市2020年中考道德与法治试题(空白卷)-BT学习网

——预览已结束,还剩5页未读——
开通会员后可免费下载高清完整文档

© 版权声明
THE END
喜欢就支持一下吧
点赞15 分享
四川省南充市2020年中考道德与法治试题(空白卷)-BT学习网
四川省南充市2020年中考道德与法治试题(空白卷)
此内容为免费资源,请登录后查看
花瓣0花瓣10
格式doc
页数6 页
大小122.50 KB
免费资源
评论 抢沙发

请登录后发表评论

    请登录后查看评论内容