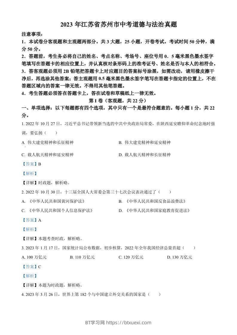
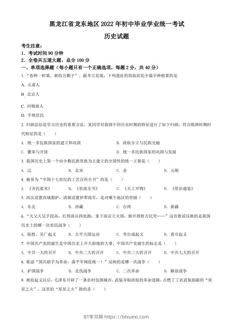
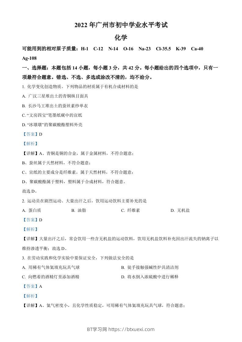
江西省赣州市2021年中考地理真题及答案

图片[1]-江西省赣州市2021年中考地理真题及答案-BT学习网

——预览已结束,还剩8页未读——
开通会员后可免费下载高清完整文档

© 版权声明
THE END
喜欢就支持一下吧
点赞9 分享
江西省赣州市2021年中考地理真题及答案-BT学习网
江西省赣州市2021年中考地理真题及答案
此内容为免费资源,请登录后查看
花瓣0花瓣10
格式doc
页数9 页
大小767.50 KB
免费资源
评论 抢沙发

请登录后发表评论

    请登录后查看评论内容