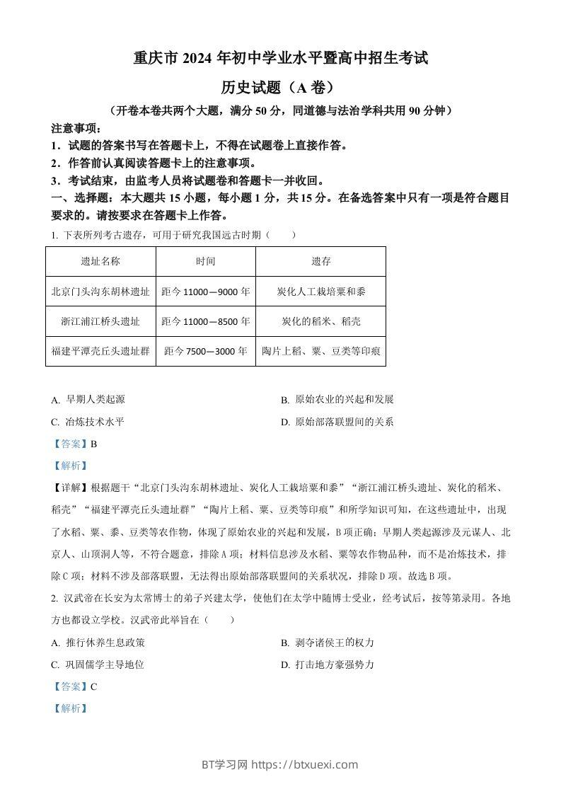
山西省晋中市2020年中考地理试题(含答案)

图片[1]-山西省晋中市2020年中考地理试题(含答案)-BT学习网

——预览已结束,还剩13页未读——
开通会员后可免费下载高清完整文档

© 版权声明
THE END
喜欢就支持一下吧
点赞11 分享
山西省晋中市2020年中考地理试题(含答案)-BT学习网
山西省晋中市2020年中考地理试题(含答案)
此内容为免费资源,请登录后查看
花瓣0花瓣10
格式doc
页数14 页
大小5.28 MB
免费资源
评论 抢沙发

请登录后发表评论

    请登录后查看评论内容