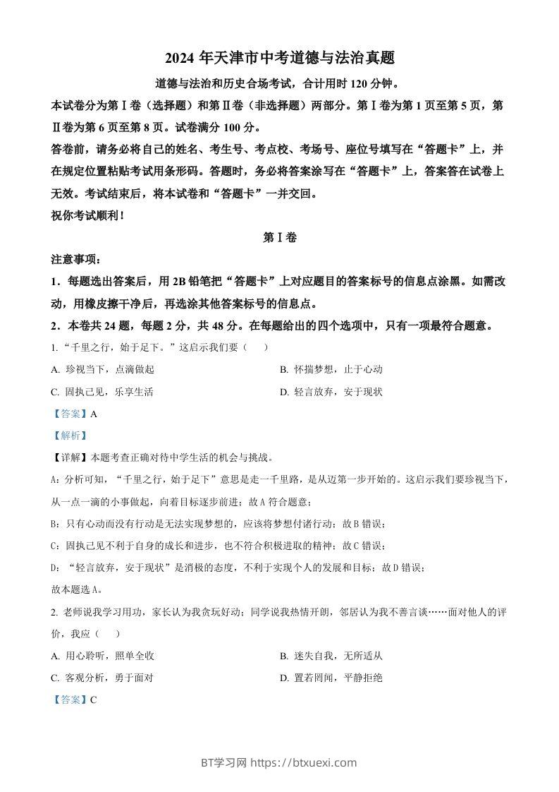
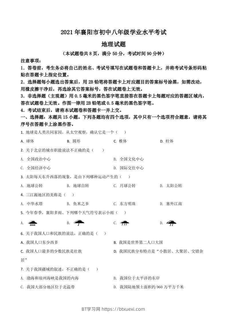
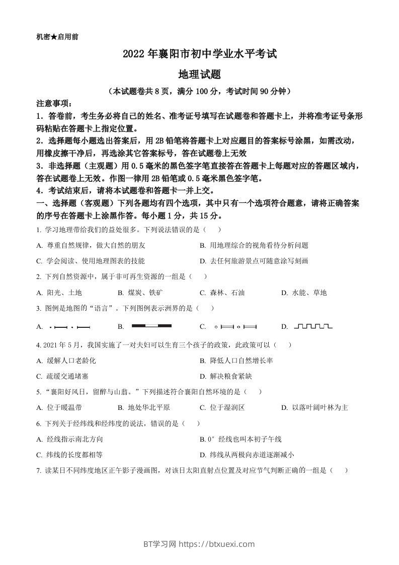
江西省2020年中考生物试题(空白卷)

图片[1]-江西省2020年中考生物试题(空白卷)-BT学习网

——预览已结束,还剩7页未读——
开通会员后可免费下载高清完整文档

© 版权声明
THE END
喜欢就支持一下吧
点赞12 分享
江西省2020年中考生物试题(空白卷)-BT学习网
江西省2020年中考生物试题(空白卷)
此内容为免费资源,请登录后查看
花瓣0花瓣10
格式doc
页数4 页
大小26.00 KB
免费资源
评论 抢沙发

请登录后发表评论

    请登录后查看评论内容