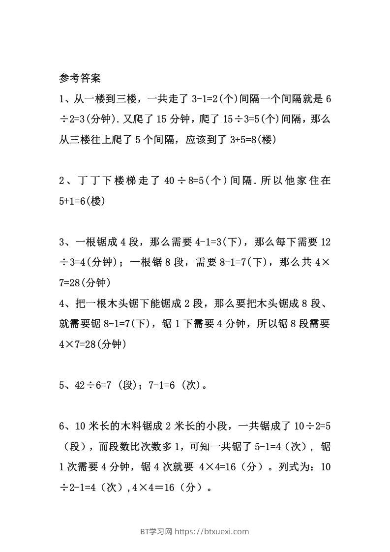
二上数学思维奥数题精选训练超级管理员24年9月20日发布关注私信039914 预览已结束,还剩1页未读,开通会员后可免费下载高清完整文档 © 版权声明文章版权归作者所有,转载请注明来源,未经允许请勿转载。本站内容均来自用户投稿或网络公开收集,本站只做展示,不对内容真实性负责。THE END小学数学 喜欢就支持一下吧点赞14 分享QQ空间微博QQ好友海报分享复制链接收藏
请登录后查看评论内容