2019-2020学年广东深圳龙岗区七年级上册道德与法治期末试卷及答案(Word版)

图片[1]-2019-2020学年广东深圳龙岗区七年级上册道德与法治期末试卷及答案(Word版)-BT学习网
图片[2]-2019-2020学年广东深圳龙岗区七年级上册道德与法治期末试卷及答案(Word版)-BT学习网
图片[3]-2019-2020学年广东深圳龙岗区七年级上册道德与法治期末试卷及答案(Word版)-BT学习网

预览已结束,还剩12页未读,开通会员后可免费下载高清完整文档

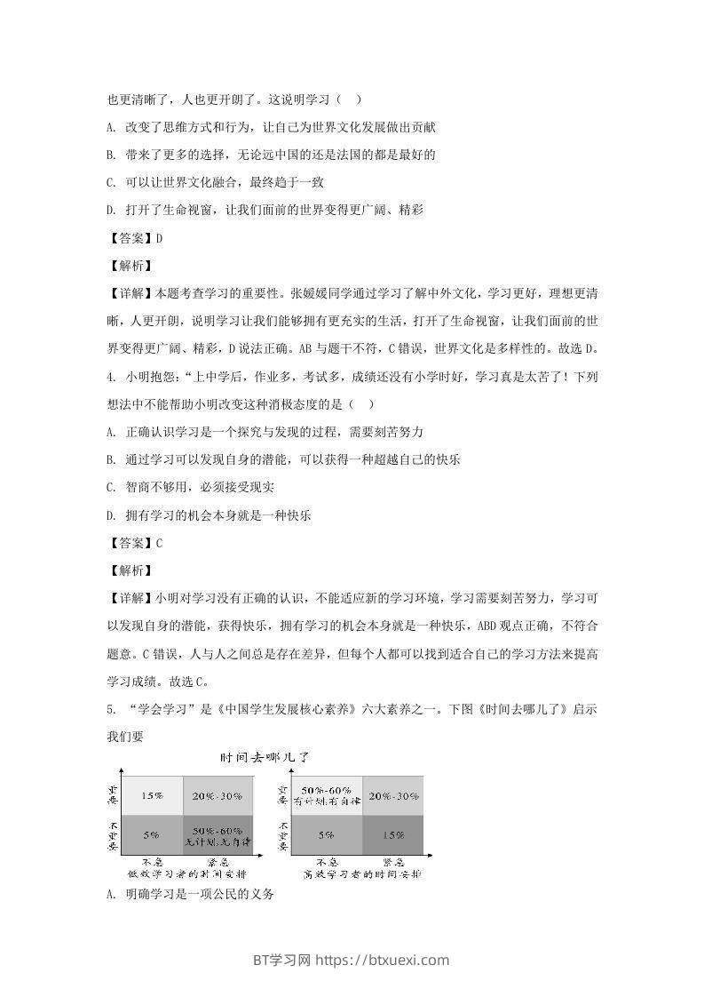
© 版权声明
THE END
喜欢就支持一下吧
点赞9 分享
2019-2020学年广东深圳龙岗区七年级上册道德与法治期末试卷及答案(Word版)-BT学习网
2019-2020学年广东深圳龙岗区七年级上册道德与法治期末试卷及答案(Word版)
此内容为免费资源,请登录后查看
花瓣0花瓣10
格式doc
页数15 页
大小135.00 KB
免费资源
相关推荐
评论 抢沙发

请登录后发表评论

    请登录后查看评论内容