冀教版数学七年级上册知识点汇总超级管理员24年7月5日发布关注私信03929 预览已结束,还剩9页未读,开通会员后可免费下载高清完整文档 © 版权声明文章版权归作者所有,转载请注明来源,未经允许请勿转载。本站内容均来自用户投稿或网络公开收集,本站只做展示,不对内容真实性负责。THE END初中数学 喜欢就支持一下吧点赞9 分享QQ空间微博QQ好友海报分享复制链接收藏
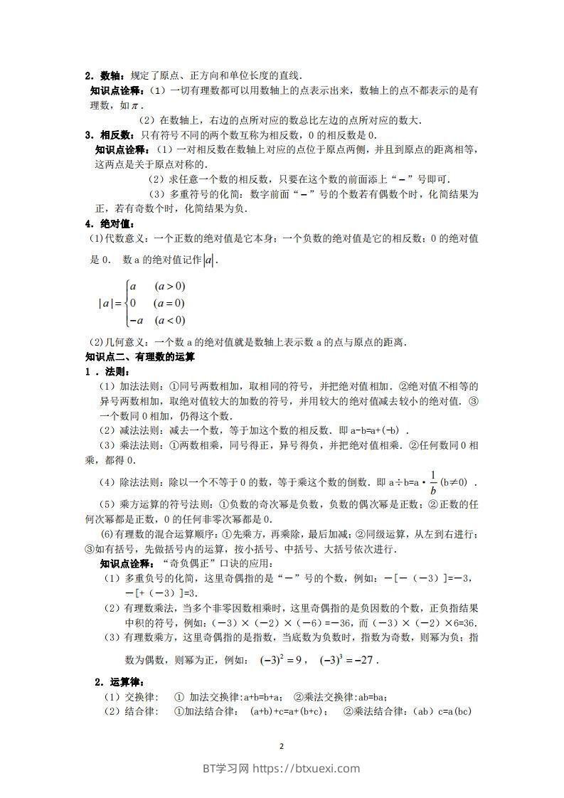
请登录后查看评论内容