发布
文档发布
发布帖子
文章投稿
创建话题
创建版块
开通会员
开通SVIP
全站资源免费下载
下载不限速
全站内容免费阅读
开通SVIP
登录
开通会员 尊享会员权益
登录
找回密码
快速登录
微信登录
中考真题
第3页
分类
中考真题
年份
全部
2024
2023
2022
2021
2020
地区
全部
北京市
天津市
河北
山西
内蒙古
辽宁
吉林
黑龙江
上海市
江苏
浙江
安徽
福建
江西
山东
河南
湖北
湖南
广东
广西
海南
重庆市
四川
贵州
云南
西藏
陕西
甘肃
青海
宁夏
新疆
科目
语文
数学
英语
物理
化学
生物
道德与法治
历史
地理
2023年山东省济宁市中考化学真题(含答案)
------预览已结束,还剩14页未读------开通会员后可免费下载高清完整文档
免费资源
超级管理员
0
146
11
2023年山东省威海市中考英语真题(空白卷)
------预览已结束,还剩11页未读------开通会员后可免费下载高清完整文档
免费资源
超级管理员
0
492
8
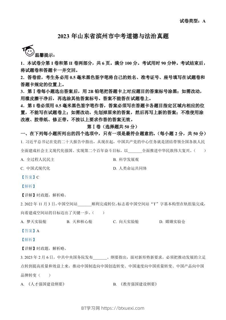
2023年山东省滨州市中考道德与法治真题(含答案)
------预览已结束,还剩18页未读------开通会员后可免费下载高清完整文档
免费资源
超级管理员
0
248
5
2023年山东省滨州市中考历史真题(空白卷)
------预览已结束,还剩9页未读------开通会员后可免费下载高清完整文档
免费资源
超级管理员
0
497
5
2023年山东省临沂市中考生物真题(含答案)(1)
------预览已结束,还剩30页未读------开通会员后可免费下载高清完整文档
免费资源
超级管理员
0
420
14
2023年山东省临沂市中考英语真题(含答案)
------预览已结束,还剩17页未读------开通会员后可免费下载高清完整文档
免费资源
超级管理员
0
55
14
2023年山东省泰安市中考数学真题(空白卷)
------预览已结束,还剩7页未读------开通会员后可免费下载高清完整文档
免费资源
超级管理员
0
332
7
2023年山东省烟台市中考化学真题(空白卷)
------预览已结束,还剩10页未读------开通会员后可免费下载高清完整文档
免费资源
超级管理员
0
359
13
2023年山东省东营市中考数学真题(含答案)
------预览已结束,还剩29页未读------开通会员后可免费下载高清完整文档
免费资源
超级管理员
0
51
15
2023年山东省菏泽市中考数学真题(含答案)
------预览已结束,还剩25页未读------开通会员后可免费下载高清完整文档
免费资源
超级管理员
0
437
12
上一页
1
2
3
4
5
…
14
下一页
跳转
个人中心
HI!请登录
登录
社交账号登录
微信登录
搜你想搜的!
找不到请发布需求,我来找!
开启精彩搜索
热门搜索
学习
病理
公众号
皮肤
全科
微生物
康复
影像
17级定向
口腔医学
手术
实习
生理学
药理
口腔
病理学
外科学
康复医学
有机
换药
创建话题
创建版块
发布帖子
手机微信扫一扫浏览此页面
登录
手机号或邮箱
验证码
发送验证码
记住登录
账号密码登录
登录
用户名/手机号/邮箱
登录密码
记住登录
找回密码
|
免密登录
登录
社交账号登录
微信登录
使用社交账号登录即表示同意
用户协议
、
隐私声明
扫码登录
使用
其它方式登录
扫码登录
扫码登录即表示同意
用户协议
、
隐私声明