发布
文档发布
发布帖子
文章投稿
创建话题
创建版块
开通会员
开通SVIP
全站资源免费下载
下载不限速
全站内容免费阅读
开通SVIP
登录
开通会员 尊享会员权益
登录
找回密码
快速登录
微信登录
小学语文
共238篇
分类
小学语文
小学数学
小学英语
版本
统编版
年级
全部
一年级上册
一年级下册
二年级上册
二年级下册
三年级上册
三年级下册
四年级上册
四年级下册
五年级上册
五年级下册
六年级上册
六年级下册
类型
预习单
知识点
课时练习
专项练习
单元测试
月考试卷
期中试卷
期末试卷
【期末古诗情境默写】六下语文
------预览已结束,还剩7页未读------开通会员后可免费下载高清完整文档
免费资源
超级管理员
0
73
5
【期末复习选择题100道】六下语文
------预览已结束,还剩15页未读------开通会员后可免费下载高清完整文档
免费资源
超级管理员
0
283
9
24-25学年语文期末素养检测卷六年级下册
------预览已结束,还剩3页未读------开通会员后可免费下载高清完整文档
免费资源
超级管理员
0
64
8
六年级下册语文期末专项复习专题
------预览已结束,还剩6页未读------开通会员后可免费下载高清完整文档
免费资源
超级管理员
0
412
5
2025暑假各年级特色作业最新版集锦【彩色高清无水印可直接打印】
免费资源
超级管理员
0
261
8
六下语文单元课文古诗专项练习
------预览已结束,还剩7页未读------开通会员后可免费下载高清完整文档
免费资源
超级管理员
0
234
12
六下语文句子改写仿写与排序专项练习卷
------预览已结束,还剩2页未读------开通会员后可免费下载高清完整文档
免费资源
超级管理员
0
222
9
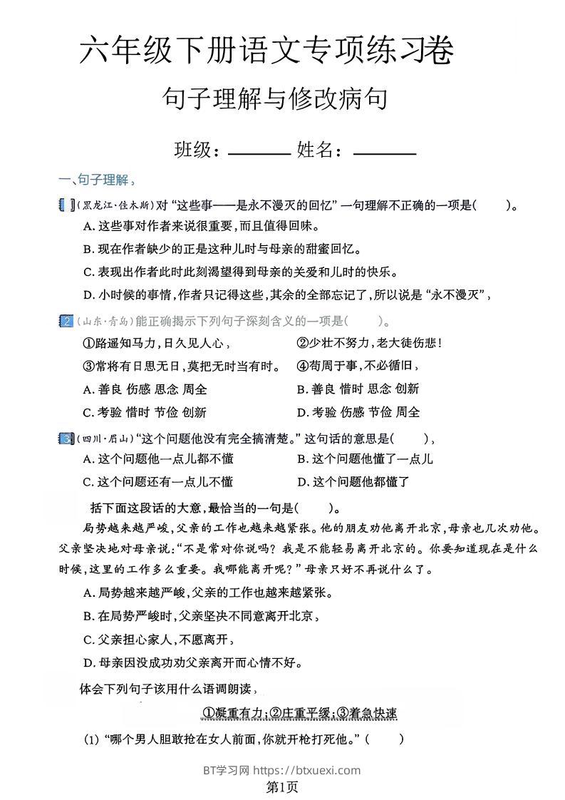
六下语文句子理解与修改病句专项练习卷
------预览已结束,还剩2页未读------开通会员后可免费下载高清完整文档
免费资源
超级管理员
0
175
10
六下语文古诗文积累与运用专项练习卷
------预览已结束,还剩2页未读------开通会员后可免费下载高清完整文档
免费资源
超级管理员
0
156
8
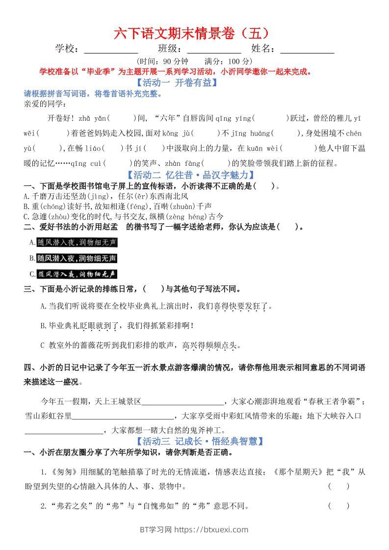
六下语文期末情景卷(五)+答案
------预览已结束,还剩6页未读------开通会员后可免费下载高清完整文档
免费资源
超级管理员
0
157
14
1
2
3
…
24
下一页
跳转
个人中心
HI!请登录
登录
社交账号登录
微信登录
搜你想搜的!
找不到请发布需求,我来找!
开启精彩搜索
热门搜索
学习
病理
公众号
皮肤
全科
微生物
康复
影像
17级定向
口腔医学
手术
实习
生理学
药理
口腔
病理学
外科学
康复医学
有机
换药
创建话题
创建版块
发布帖子
手机微信扫一扫浏览此页面
登录
手机号或邮箱
验证码
发送验证码
记住登录
账号密码登录
登录
用户名/手机号/邮箱
登录密码
记住登录
找回密码
|
免密登录
登录
社交账号登录
微信登录
使用社交账号登录即表示同意
用户协议
、
隐私声明
扫码登录
使用
其它方式登录
扫码登录
扫码登录即表示同意
用户协议
、
隐私声明