发布
文档发布
发布帖子
文章投稿
创建话题
创建版块
开通会员
开通SVIP
全站资源免费下载
下载不限速
全站内容免费阅读
开通SVIP
登录
开通会员 尊享会员权益
登录
找回密码
快速登录
微信登录
小学数学
共96篇
分类
小学语文
小学数学
小学英语
版本
全部
通用资料
人教版
北师大版
苏教版
西师大版
冀教版
青岛版(六三制)
北京版
沪教版
青岛版(五四制)
浙教版
年级
一年级上册
一年级下册
二年级上册
二年级下册
三年级上册
三年级下册
四年级上册
四年级下册
五年级上册
五年级下册
六年级上册
六年级下册
类型
预习单
知识点
课时练习
专项练习
单元测试
月考试卷
期中试卷
期末试卷
六年级上西师版数学期中测评卷2答案
------预览已结束,还剩19页未读------开通会员后可免费下载高清完整文档
免费资源
超级管理员
0
277
15
三上数学-西师版数学重点知识点预习
------预览已结束,还剩11页未读------开通会员后可免费下载高清完整文档
免费资源
超级管理员
0
130
6
西师大版数学四年级上册第二单元《加减法的关系和加法运算律》单元测试卷
------预览已结束,还剩6页未读------开通会员后可免费下载高清完整文档
免费资源
超级管理员
0
87
10
西师大版数学四年级上册第三单元《角》单元测试卷
------预览已结束,还剩7页未读------开通会员后可免费下载高清完整文档
免费资源
超级管理员
0
37
7
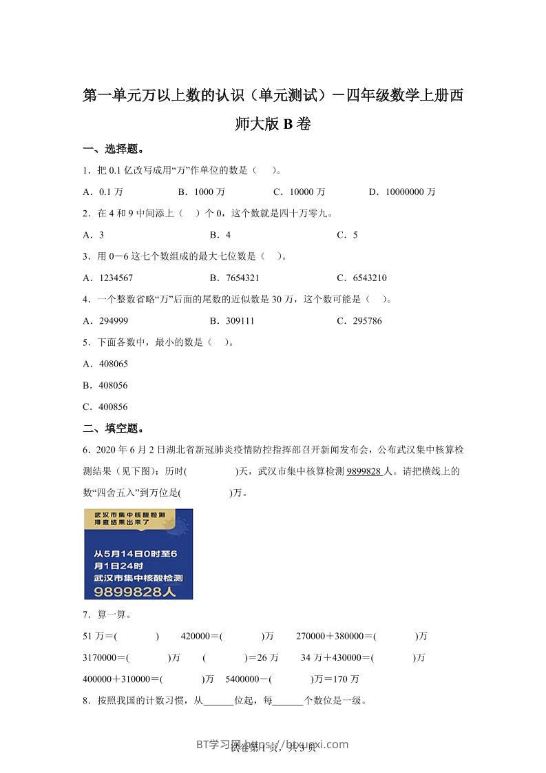
西师大版数学四年级上册第一单元《万以上数的认识》单元测试卷(B卷)
------预览已结束,还剩7页未读------开通会员后可免费下载高清完整文档
免费资源
超级管理员
0
216
8
西师大版数学五年级上册第一单元《小数乘法》单元测试卷
------预览已结束,还剩7页未读------开通会员后可免费下载高清完整文档
免费资源
超级管理员
0
468
14
西师大版数学一年级上册第四单元《11-20各数的认识》单元测试卷
------预览已结束,还剩11页未读------开通会员后可免费下载高清完整文档
免费资源
超级管理员
0
470
8
西师大版数学一年级上册第五单元《20以内的进位加法》单元测试卷
------预览已结束,还剩11页未读------开通会员后可免费下载高清完整文档
免费资源
超级管理员
0
395
6
西师大版数学一年级上册第二单元《10以内的认识和加减(二)》单元测试卷
------预览已结束,还剩12页未读------开通会员后可免费下载高清完整文档
免费资源
超级管理员
0
138
15
西师大版数学一年级上册第三单元《分一分、认识图形》单元测试卷
------预览已结束,还剩12页未读------开通会员后可免费下载高清完整文档
免费资源
超级管理员
0
464
13
1
2
3
…
10
下一页
跳转
个人中心
HI!请登录
登录
社交账号登录
微信登录
搜你想搜的!
找不到请发布需求,我来找!
开启精彩搜索
热门搜索
学习
病理
公众号
皮肤
全科
微生物
康复
影像
17级定向
口腔医学
手术
实习
生理学
药理
口腔
病理学
外科学
康复医学
有机
换药
创建话题
创建版块
发布帖子
手机微信扫一扫浏览此页面
登录
手机号或邮箱
验证码
发送验证码
记住登录
账号密码登录
登录
用户名/手机号/邮箱
登录密码
记住登录
找回密码
|
免密登录
登录
社交账号登录
微信登录
使用社交账号登录即表示同意
用户协议
、
隐私声明
扫码登录
使用
其它方式登录
扫码登录
扫码登录即表示同意
用户协议
、
隐私声明