发布
文档发布
发布帖子
文章投稿
创建话题
创建版块
开通会员
开通SVIP
全站资源免费下载
下载不限速
全站内容免费阅读
开通SVIP
登录
开通会员 尊享会员权益
登录
找回密码
快速登录
微信登录
初中数学
共4篇
分类
初中语文
初中数学
初中英语
初中物理
初中化学
初中生物
初中道德与法治
初中历史
初中地理
版本
全部
通用资料
人教版
北师大版
苏科版
沪科版
华东师大版
浙教版
冀教版
青岛版
沪教版
湘教版
年级
全部
七年级上册
七年级下册
八年级上册
八年级下册
九年级上册
九年级下册
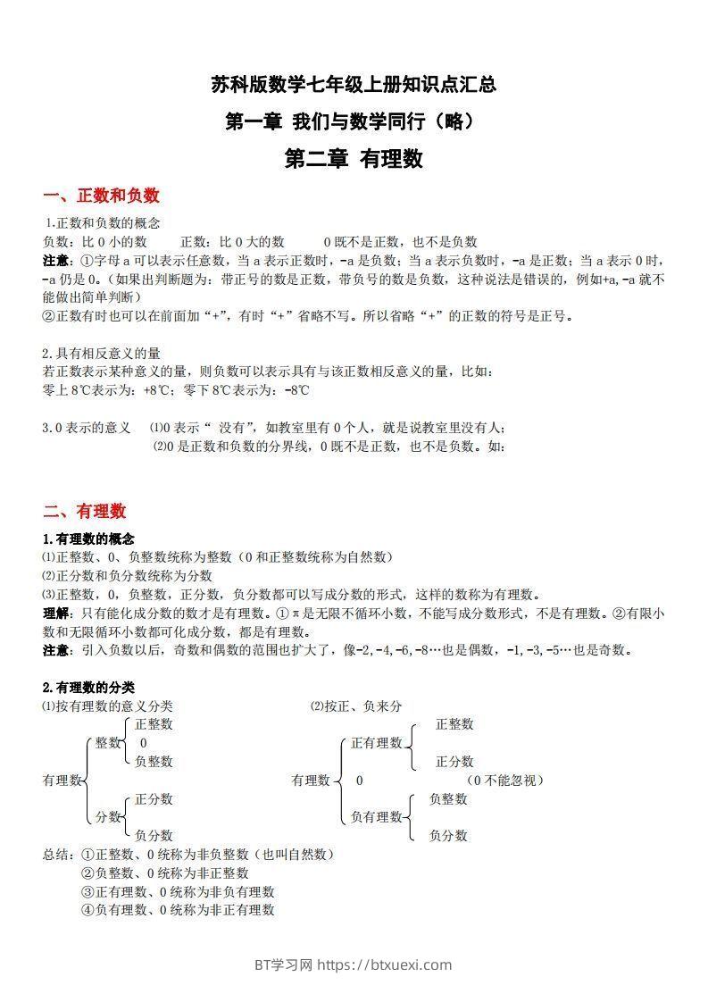
1.苏科版数学七年级上册知识点总结
预览已结束,还剩8页未读,开通会员后可免费下载高清完整文档
免费资源
超级管理员
0
143
5
2.苏科版数学七年级上册知识点总结
预览已结束,还剩11页未读,开通会员后可免费下载高清完整文档
免费资源
超级管理员
0
428
11
1.苏科版数学七年级上册知识点总结(1)
预览已结束,还剩8页未读,开通会员后可免费下载高清完整文档
免费资源
超级管理员
0
299
15
2.苏科版数学七年级上册知识点总结(1)
预览已结束,还剩11页未读,开通会员后可免费下载高清完整文档
免费资源
超级管理员
0
421
15
个人中心
HI!请登录
登录
社交账号登录
微信登录
搜你想搜的!
找不到请发布需求,我来找!
开启精彩搜索
热门搜索
学习
病理
公众号
皮肤
全科
微生物
康复
影像
17级定向
口腔医学
手术
实习
生理学
药理
口腔
病理学
外科学
康复医学
有机
换药
创建话题
创建版块
发布帖子
手机微信扫一扫浏览此页面
登录
手机号或邮箱
验证码
发送验证码
记住登录
账号密码登录
登录
用户名/手机号/邮箱
登录密码
记住登录
找回密码
|
免密登录
登录
社交账号登录
微信登录
使用社交账号登录即表示同意
用户协议
、
隐私声明
扫码登录
使用
其它方式登录
扫码登录
扫码登录即表示同意
用户协议
、
隐私声明