发布
文档发布
发布帖子
文章投稿
创建话题
创建版块
开通会员
开通SVIP
全站资源免费下载
下载不限速
全站内容免费阅读
开通SVIP
登录
开通会员 尊享会员权益
登录
找回密码
快速登录
微信登录
欢迎访问
BT学习网全站资源免费,建议收藏本站,避免找不到哦!
文章
文章
用户
版块
帖子
搜你想搜的!!!
热门搜索
学习
病理
公众号
皮肤
全科
微生物
康复
影像
17级定向
口腔医学
最新发布
排序
更新
发布
浏览
点赞
评论
收藏
售价
积分
销量
随机
发布
更新
浏览
点赞
评论
广西百色市2021年中考历史试题(空白卷)
------预览已结束,还剩4页未读------开通会员后可免费下载高清完整文档
免费资源
中考真题
超级管理员
0
58
15
二下西师版数学第七单元测试卷-1
------预览已结束,还剩2页未读------开通会员后可免费下载高清完整文档
免费资源
小学数学
超级管理员
0
291
10
2023年四川省南充市中考物理试题(含答案)
------预览已结束,还剩23页未读------开通会员后可免费下载高清完整文档
免费资源
中考真题
超级管理员
0
228
10
2023-2024学年辽宁省沈阳市浑南区四年级上学期期末语文真题及答案(Word版)
------预览已结束,还剩4页未读------开通会员后可免费下载高清完整文档
免费资源
小学语文
超级管理员
0
147
8
2020-2021年河南省信阳市高一英语上学期期中试卷及答案(Word版)
预览已结束,还剩11页未读,开通会员后可免费下载高清完整文档
免费资源
高中英语
超级管理员
0
95
8
2022年湖南省张家界市中考历史真题(含答案)
------预览已结束,还剩16页未读------开通会员后可免费下载高清完整文档
免费资源
中考真题
超级管理员
0
292
9
三升四年级数学暑假综合练习题-四上数学
------预览已结束,还剩1页未读------开通会员后可免费下载高清完整文档
免费资源
小学数学
超级管理员
0
59
10
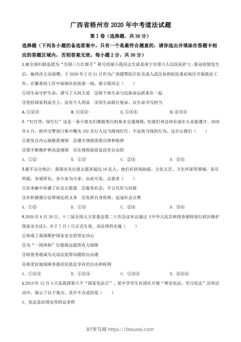
广西省梧州市2020年中考道德与法治试题(空白卷)
------预览已结束,还剩5页未读------开通会员后可免费下载高清完整文档
免费资源
中考真题
超级管理员
0
305
9
二下苏教版数学期中测试卷-9
------预览已结束,还剩6页未读------开通会员后可免费下载高清完整文档
免费资源
小学数学
超级管理员
0
468
11
2023年湖北省油田中考地理真题(空白卷)
------预览已结束,还剩7页未读------开通会员后可免费下载高清完整文档
免费资源
中考真题
超级管理员
0
251
10
1
2
3
…
2,113
下一页
跳转
个人中心
HI!请登录
登录
社交账号登录
微信登录
搜你想搜的!
找不到请发布需求,我来找!
开启精彩搜索
热门搜索
学习
病理
公众号
皮肤
全科
微生物
康复
影像
17级定向
口腔医学
手术
实习
生理学
药理
口腔
病理学
外科学
康复医学
有机
换药
创建话题
创建版块
发布帖子
手机微信扫一扫浏览此页面
登录
手机号或邮箱
验证码
发送验证码
记住登录
账号密码登录
登录
用户名/手机号/邮箱
登录密码
记住登录
找回密码
|
免密登录
登录
社交账号登录
微信登录
使用社交账号登录即表示同意
用户协议
、
隐私声明
扫码登录
使用
其它方式登录
扫码登录
扫码登录即表示同意
用户协议
、
隐私声明